Ruolo Nome
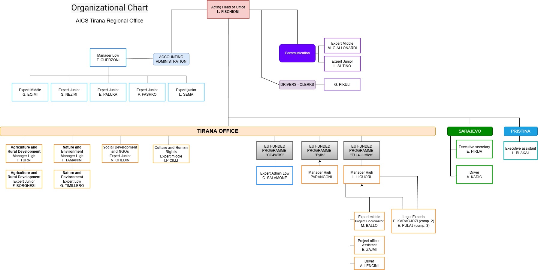
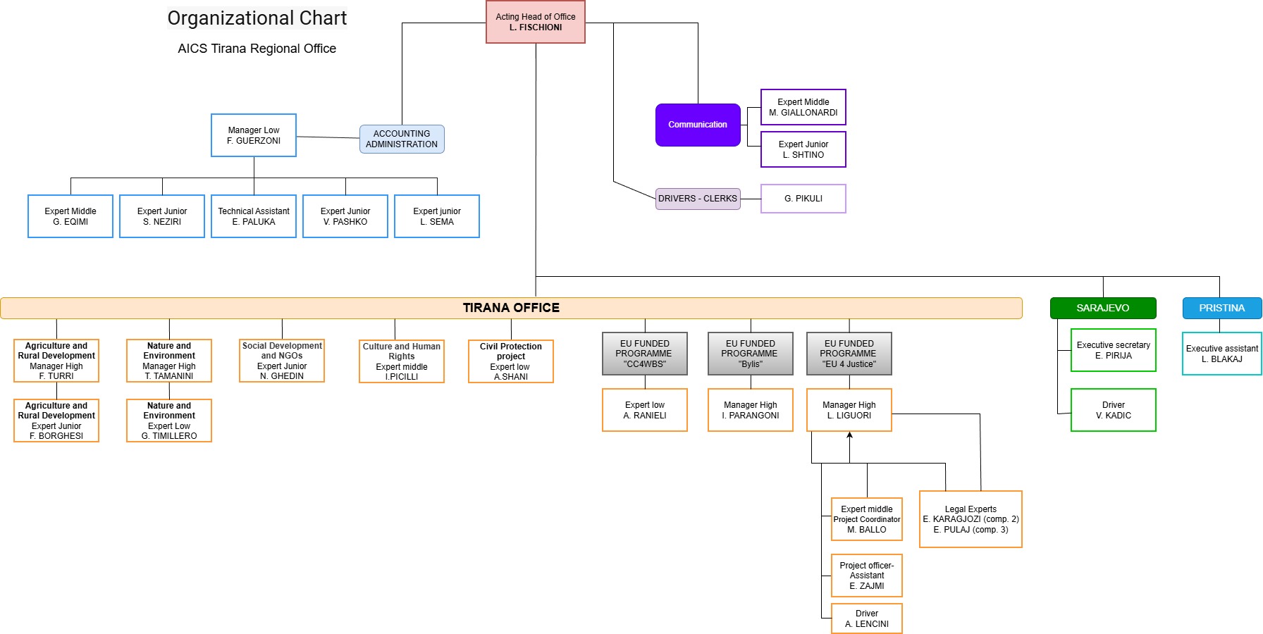
Titolare reggente Letizia FISCHIONI
Manager I Amministrativo Contabile Francesco GUERZONI
Esperto I Amministrativo Contabile Gjergji EQIMI
Esperto I Amministrativo Contabile Silvi NEZIRI
Esperto I Amministrativo Contabile Enea PALUKA
Esperto I Amministrativo Contabile Viola PASHKO
Esperto I Risorse Umane e Trasparenza Lindita SEMA
Autista - Commesso Genci PIKULLI
Esperto I Comunicazione Marco GIALLONARDI
Esperto I Interprete e assistente alla comunicazione Luljeta SHTINO
Manager | Agricoltura e sviluppo rurale Franco TURRI
Esperta | Agricoltura e sviluppo rurale Francesca BORGHESI
Esperto I Agricoltura e sviluppo rurale Piero PELLESCHI
Manager | Ambiente e Turismo Sostenibile Thomas TAMANINI
Esperto | Ambiente e Turismo Sostenibile Giovanni TIMILLERO
Esperto | Sviluppo sociale (Progetti Promossi OSC e Ambiente) Nicola GHEDIN
Esperto I Buon Governo Aferdite SHANI
Manager | Progetto “EU for Economic Development - Tourism-led, local, economic development, with a focus on Cultural Heritage" Ilir PARANGONI
Esperta | Cultura e Diritti Umani Ilaria PICILLI
Esperto Amministrativo I Progetto di cooperazione delegata “Culture & Creativity for Western Balkans” Cristina SALAMONE
Esperto I Progetto di cooperazione delegata "EU 4 Justice" Mersila BALLO
Project Officer/Assistente I Progetto di cooperazione delegata "EU 4 Justice" Entela ZAJMI
SARAJEVO - Segretaria esecutiva | Progetto Supporto alla gestione e monitoraggio delle iniziative di Cooperazione in Bosnia ed Erzegovina Elvira PIRIJA
SARAJEVO - Autista Vedad KADIC

Ultimo aggiornamento: 04/03/2026, 10:03

Macedonia del Nord

La Cooperazione Italiana già nel 1996 provvedeva a siglare un Memorandum of Understanding on Technical Cooperation tra il Ministero degli Esteri Italiano e il Ministero degli Esteri Macedone. Nel testo, le parti esprimevano la volontà di realizzare iniziative tramite organizzazioni no-profit supportate finanziariamente dall’Italia in diversi ambiti.

Macedonia del Nord
Leggi di più La Cooperazione Italiana già nel 1996 provvedeva a siglare un Memorandum of Understanding on Technical Cooperation tra il Ministero degli Esteri Italiano e il Ministero degli Esteri Macedone. Nel testo, le parti esprimevano la volontà di realizzare iniziative tramite organizzazioni no-profit supportate finanziariamente dall’Italia in diversi ambiti.

Bosnia & Erzegovina

La Cooperazione Italiana opera in Bosnia ed Erzegovina dal 1992, quando, in collaborazione con le agenzie delle Nazioni Unite, ha realizzato indispensabili interventi di emergenza per l’assistenza sanitaria e logistica ai profughi ed alla popolazione assediata.

Bosnia & Erzegovina
Leggi di più La Cooperazione Italiana opera in Bosnia ed Erzegovina dal 1992, quando, in collaborazione con le agenzie delle Nazioni Unite, ha realizzato indispensabili interventi di emergenza per l’assistenza sanitaria e logistica ai profughi ed alla popolazione assediata.

Kosovo

Con l'obiettivo di promuovere lo sviluppo culturale, economico, politico, sociale ed educativo del Paese, la Cooperazione Italiana è presente in Kosovo dal 1999. Inizialmente, ha concentrato l'attenzione sull'emergenza, facendo del Kosovo una delle sue priorità di intervento. Nel corso degli anni ha ampliato gli ambiti di intervento, focalizzandosi su settori chiave come la salute, l'educazione, lo sviluppo sostenibile e la valorizzazione delle risorse turistiche e culturali. 

Kosovo
Leggi di più Con l'obiettivo di promuovere lo sviluppo culturale, economico, politico, sociale ed educativo del Paese, la Cooperazione Italiana è presente in Kosovo dal 1999. Inizialmente, ha concentrato l'attenzione sull'emergenza, facendo del Kosovo una delle sue priorità di intervento. Nel corso degli anni ha ampliato gli ambiti di intervento, focalizzandosi su settori chiave come la salute, l'educazione, lo sviluppo sostenibile e la valorizzazione delle risorse turistiche e culturali. 

Serbia

La Cooperazione Italiana è presente in Serbia dal 2001 con un’Unità Tecnica Locale (UTL). Le attività di cooperazione hanno accompagnato la Serbia durante il processo di stabilizzazione con interventi a favore del rafforzamento istituzionale, dello sviluppo economico e delle politiche sociali.

Serbia
Leggi di più La Cooperazione Italiana è presente in Serbia dal 2001 con un’Unità Tecnica Locale (UTL). Le attività di cooperazione hanno accompagnato la Serbia durante il processo di stabilizzazione con interventi a favore del rafforzamento istituzionale, dello sviluppo economico e delle politiche sociali.

Albania

La Cooperazione Italiana è presente e opera in Albania dal 1991, a supporto dello sviluppo e della crescita sostenibile e inclusiva del Paese. Per vicinanza geografica all’Italia e legami storici, culturali ed economici, l’Albania ha rappresentato sempre uno dei principali Paesi di cooperazione nei Balcani per l’Italia.

Albania
Leggi di più La Cooperazione Italiana è presente e opera in Albania dal 1991, a supporto dello sviluppo e della crescita sostenibile e inclusiva del Paese. Per vicinanza geografica all’Italia e legami storici, culturali ed economici, l’Albania ha rappresentato sempre uno dei principali Paesi di cooperazione nei Balcani per l’Italia.

Montenegro

L'economia del Montenegro, piccola, aperta e basata sui servizi, è particolarmente vulnerabile agli shock esterni e fa affidamento sulla politica fiscale e sulle riforme strutturali per mantenere la stabilità. Nel processo di adesione all’Unione Europea in corso, negoziati avviati nel 2012, il Montenegro ha allineato la propria legislazione all'acquis dell'Unione e compiuto sforzi significativi per migliorare il tenore di vita.

Montenegro
Leggi di più L'economia del Montenegro, piccola, aperta e basata sui servizi, è particolarmente vulnerabile agli shock esterni e fa affidamento sulla politica fiscale e sulle riforme strutturali per mantenere la stabilità. Nel processo di adesione all’Unione Europea in corso, negoziati avviati nel 2012, il Montenegro ha allineato la propria legislazione all'acquis dell'Unione e compiuto sforzi significativi per migliorare il tenore di vita.

Partners

La Sede AICS di Tirana opera in collaborazione con una fitta rete di attori, istituzionali e non, locali ed italiani come anche internazionali, che intervengono nella realizzazione dei progetti nelle vesti di enti esecutori prinicipali o per la realizzazione di specifiche attività. 

Partners
Leggi di più La Sede AICS di Tirana opera in collaborazione con una fitta rete di attori, istituzionali e non, locali ed italiani come anche internazionali, che intervengono nella realizzazione dei progetti nelle vesti di enti esecutori prinicipali o per la realizzazione di specifiche attività. 

Profilo e obiettivi

L’Agenzia Italiana per la Cooperazione allo Sviluppo è una delle principali novità della Legge di Riforma della Cooperazione (Legge n. 125/2014) e ha iniziato ad operare nel gennaio del 2016 con l’ambizione di allineare l’Italia ai principali partner europei e internazionali nell’impegno per lo sviluppo.L’Agenzia è un modello impiegato in tutti i principali Paesi europei e […]

Profilo e obiettivi
Leggi di più L’Agenzia Italiana per la Cooperazione allo Sviluppo è una delle principali novità della Legge di Riforma della Cooperazione (Legge n. 125/2014) e ha iniziato ad operare nel gennaio del 2016 con l’ambizione di allineare l’Italia ai principali partner europei e internazionali nell’impegno per lo sviluppo.L’Agenzia è un modello impiegato in tutti i principali Paesi europei e […]